英飞凌 TLS805B1LDV50演示板产品介绍
发布时间:2021-08-23 13:05:00 阅读量:1041
导读:英飞凌科技公司于1999年4月1日在德国慕尼黑正式成立,是全球领先的半导体公司之一。其前身是西门子集团的半导体部门,于1999年独立,2000年上市。其中文名称为亿恒科技,2002年后更名为英飞凌科技。
简介
英飞凌 TLS805B1LDV50演示板 设计用于评估TLS805B1LD低压差线性稳压器,具有2.75V至42V宽输入电压范围。该器件具有5.5μA超低静态电流,适用于汽车或其他永久连接电池的电源系统。TLS805B1LD稳压器是固定5V输出版本,精度为2%。TLS805B1LDV50演示板在输出电流为50mA时提供100mV低压差。该演示板非常适合用于需要在启动条件下工作的汽车系统。
![]()
特性
超低静态电流:5.5μa
宽输入电压范围:2.75V至42V
输出电流能力:高达50mA
关闭模式电流:小于1μA
低压差:100mV(50mA时典型值)
输出电流限制保护
框图

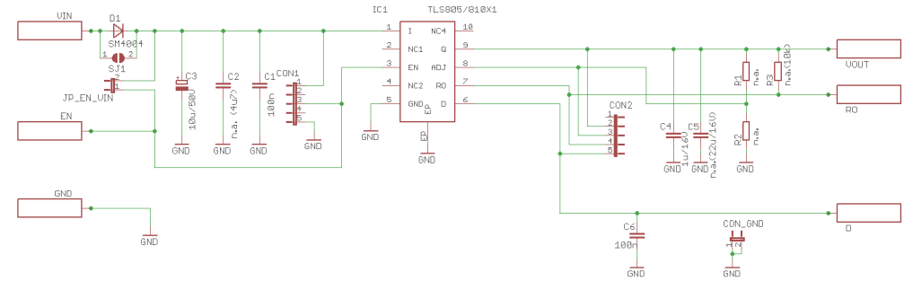
原理图

英飞凌是全球知名的半导体设计、制造和供应商,其产品广泛应用于各种微电子应用。英飞凌产品系列包括逻辑产品,如数字、混合信号及模拟集成电路以及分立式半导体产品等。
标签: 电源管理IC开发工具 英飞凌
分享到:
郑重声明:本文版权归原作者所有,转载文章仅为传播更多信息之目的,如作者信息标记有误,请第一时间联系我们修改或删除,感谢您的关注!