安森美 NCP10970BGEVB评估板产品介绍
发布时间:2021-08-24 13:29:00 阅读量:1060
导读:安森美半导体致力于推动高能效创新,帮助客户减少全球能源消耗。该公司是一家领先的半导体解决方案供应商,其提供的全面产品组合包括高能效电源管理、模拟、传感器、逻辑、计时、连接、分立、SoC以及定制器件。该公司的产品可助力工程师能够在以下领域应对其独特的设计挑战:汽车、通信、计算、消费电子、工业、医疗、航空航天与国防等应用。
简介
安森美半导体NCP10970BGEVB评估板提供一款非隔离式降压拓扑转换器,可提供高达16V可调输出电压和5V固定线性输出电压。该评估板可用于高达620V直流输入电压,输入电压范围为~30Vrms至440Vrms。
![]()
特性
宽输入电压范围:高达440Vrms
可调输出电压:高达16V
固定线性输出电压:5V
高效率
符合CoC5 Tier2标准
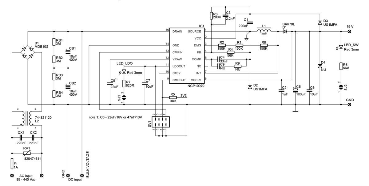
原理图

前后视图

安森美半导体拥有全球一流、响应迅速的可靠供应链和质量程序以及稳健的合规和道德程序,并在北美、欧洲和亚太地区的主要市场中形成了庞大的制造基地、销售办事处以及设计中心网络。
标签: 安森美 电源管理IC开发工具
分享到:
郑重声明:本文版权归原作者所有,转载文章仅为传播更多信息之目的,如作者信息标记有误,请第一时间联系我们修改或删除,感谢您的关注!