美信半导体 MAX77278评估套件产品介绍
发布时间:2022-11-24 10:32:00 阅读量:771
导读:美信半导体是Maxim Integrated的中文名,是半导体制造供应商,成立于1983年。公司总部在美国加州。2001年,Maxim并购了Dallas Semiconductor。Maxim的使命是提供极具创新的模拟和混合信号解决方案,为客户的产品提供增值服务。公司在欧洲、亚洲、美国建立分支机构,在中国的办事处有北京、上海、深圳三处。
简介
美信半导体 MAX77278评估套件是完全组装并经过测试的PCB,可演示MAX77278超低功耗电源管理IC (PMIC)。该评估套件可轻松评估MAX77278资源,包括线性充电器、SIMO、线性稳压器、模拟多路复用器、红外电流槽、GPIO和I2C接口。MAX77278评估套件具有基于Windows的软件,可提供用户友好型图形用户界面 (GUI) 和基于寄存器的详细界面,用于演示MAX77278 PMIC的特性。
![]()
特性
易于使用:
GUI驱动I2C接口
板载热敏电阻
红外LED
带按钮的GPIO组
经过组装和全面测试
模拟系统加载:
LDO用板载电子负载
电子负载具有稳态、瞬态和随机模式
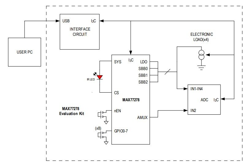
MAX77278评估套件框图

MAX77278评估套件俯视图

美信半导体通过模拟集成不仅方便设计,还可加快上市。公司的模拟IC提供额外特性和功能,精心设计用于简化电路和设计。Maxim提供以下产品的解决方案:消费电子、个人电脑及外设、移动设备、无线及光纤通信、测试设备、仪器仪表、视频显示、汽车应用等。Maxim的模拟和混合信号解决方案包括数据转换器、接口电路、射频无线电路、时钟和振荡器、微控制器 (MCU)、运算放大器、传感器等。
标签: 美信半导体 电源管理IC开发工具
郑重声明:本文版权归原作者所有,转载文章仅为传播更多信息之目的,如作者信息标记有误,请第一时间联系我们修改或删除,感谢您的关注!