意法半导体 VND7E040AJ评估板产品介绍
发布时间:2022-11-14 11:45:00 阅读量:881
导读:意法半导体(ST)公司成立于1987年,是意大利SGS半导体公司和法国汤姆逊半导体合并后的新企业,从成立之初至今,ST的增长速度超过了半导体工业的整体增长速度。自1999年起,ST始终是世界十大半导体公司之一。
简介
意法半导体 VND7E040AJ评估板是采用VIPower技术的单通道高侧驱动器。该评估板通过3V和5V CMOS兼容接口驱动12V汽车接地负载,并具有保护和诊断功能。VND7E040AJ板集成了各种高级保护功能,如负载电流限制、通过功率限制实现的过载有源管理以及带有可配置闩锁的过热关断。该评估板具有专用的多功能多路复用模拟输出引脚、检测使能引脚,并支持用于深度冷启动应用的极低电压操作。典型应用包括汽车电阻负载、电感负载、电容负载、用于ADAS系统(雷达和传感器)的受保护电源以及汽车前照灯。
![]()
特性
简单的单IC应用板,专门用于VND7E040AJ
提供电气连接和散热特性,便于原型设计
用于深度冷启动应用的极低电压操作
单通道智能高侧驱动器,具有CurrentSense模拟反馈功能
超低待机电流
负载电流模拟反馈,带高精度成比例电流镜
过载和接地短路(功率限制)指示和热关断指示
规范
兼容3V和5V CMOS输出
最大瞬态电源电压:40V
工作电压范围:4V至28V
应用
电阻、电感和电容性汽车负载
用于ADAS系统的受保护电源:
雷达
传感器
汽车前照灯
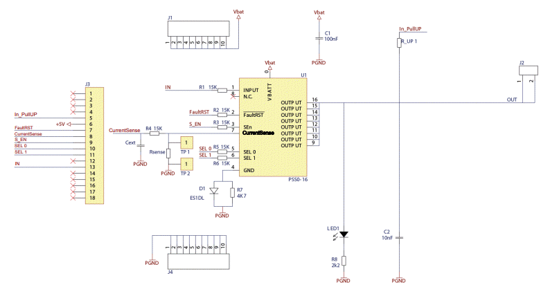
原理图

概述

意法半导体是一家全球知名的独立半导体公司,专注于在微电子应用领域中开发和交付半导体解决方案。意法半导体将硅和系统专业知识、制造能力、知识产权 (IP) 产品组合和战略合作伙伴地位进行无与伦比的组合,在片上系统 (SoC) 技术方面占据着重要地位,其产品在实现当今融合趋势方面发挥着重要作用。
标签: 意法半导体 电源管理IC开发工具
郑重声明:本文版权归原作者所有,转载文章仅为传播更多信息之目的,如作者信息标记有误,请第一时间联系我们修改或删除,感谢您的关注!