罗姆半导体 BM2P00161参考板产品介绍
发布时间:2022-06-10 10:06:00 阅读量:1295
简介
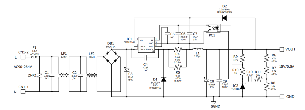
罗姆半导体 BM2P0161参考板采用AC/DC 650V转换器IC,有助于降低功耗。电流模式控制对每个周期施加电流限制,在带宽和瞬态响应方面提供卓越的性能。BM2P0161参考板在固定模式下的开关频率为65kHz,在轻负载下,频率降低,实现高效率。电路板的传导/辐射发射测试基于CISPR 22 B级,具有最佳EMI设计。
![]()
特征
输入电压范围为90Vac至264Vac
输入频率范围:47Hz至63Hz
应用
交流适配器
家用电器
连接电路

略图的

标签: 电源管理IC开发工具 罗姆半导体
分享到:
郑重声明:本文版权归原作者所有,转载文章仅为传播更多信息之目的,如作者信息标记有误,请第一时间联系我们修改或删除,感谢您的关注!