Mikroe-3330 Proximity 7 Click板产品介绍
发布时间:2023-08-30 10:02:00 阅读量:1111
简介
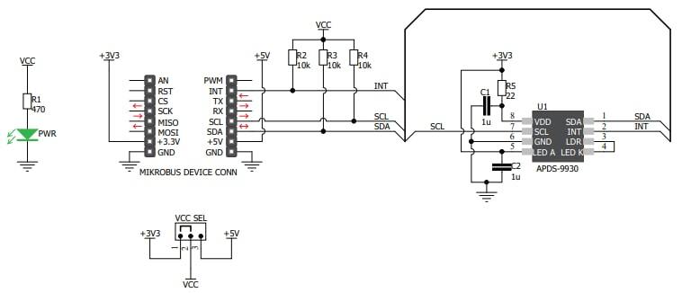
Mikroe Mikroe-3330 Proximity 7 Click是一款可感应高级接近度和环境光的点击板。此点击带有板载博通(Avago Technologies)ADPS9930数字环境和接近传感器。该ADPS9930数字集成电路包含两个光电二极管(PD)和一个由专有LED驱动电路驱动的IR LED。Proximity7点击可提供精确的接近检测,最大距离为100mm。这个点击带有一个广泛的中断引擎,可以进行固件优化。Proximity7点击功能具有高动态范围,可提供昏暗的光线和明亮的光线使用。典型的应用包括环境光传感(ALS)、PC和笔记本电脑显示器、嵌入式显示器以及近距离激活的短程安全。
![]()
特征
先进的接近度和环境光感应
车载ADPS9930数字传感器IC
专有的LED电流驱动技术
巨大的动态范围
扩展中断引擎
应用
环境光感应(ALS)
电脑和笔记本电脑显示器
销售点(POS)显示屏
接近7单击概述

接近7点击示意图

标签: 光学传感器开发工具 Mikroe
分享到:
郑重声明:本文版权归原作者所有,转载文章仅为传播更多信息之目的,如作者信息标记有误,请第一时间联系我们修改或删除,感谢您的关注!