安森美 NCP11187A65P45WGEVB评估板产品介绍
发布时间:2023-08-31 10:05:00 阅读量:1188
导读:安森美半导体致力于推动高能效创新,帮助客户减少全球能源消耗。该公司是一家领先的半导体解决方案供应商,其提供的全面产品组合包括高能效电源管理、模拟、传感器、逻辑、计时、连接、分立、SoC以及定制器件。该公司的产品可助力工程师能够在以下领域应对其独特的设计挑战:汽车、通信、计算、消费电子、工业、医疗、航空航天与国防等应用。
简介
安森美半导体NCP11187A65P45WGEVB评估板设计用于NCP1118x转换开关。NCP1118x是一款高度增强型开关,集成了采用mWSaver和降频技术的峰值电流模式PWM控制器以及高度可靠的800V超级结II MOSFET。
![]()
特性
峰值电流模式控制器,集成800V SJ-II MOSFET、高压启动、软启动和斜率补偿
mWSaver技术提供业界最佳的待机功耗
开关频率选项:65/100/130kHz
专有的异步跳频技术,实现低EMI
整个输入电压范围可编程恒定输出功率限制
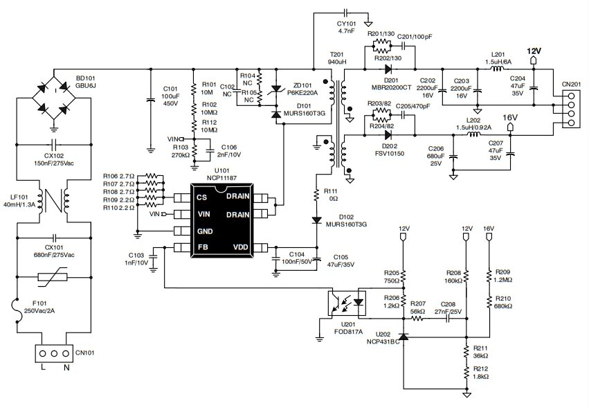
原理图

前视图

底视图

安森美半导体拥有全球一流、响应迅速的可靠供应链和质量程序以及稳健的合规和道德程序,并在北美、欧洲和亚太地区的主要市场中形成了庞大的制造基地、销售办事处以及设计中心网络。
标签: 安森美 电源管理IC开发工具
分享到:
郑重声明:本文版权归原作者所有,转载文章仅为传播更多信息之目的,如作者信息标记有误,请第一时间联系我们修改或删除,感谢您的关注!