德州仪器TPS7B8250EVM评估模块产品介绍
发布时间:2023-09-06 09:19:00 阅读量:974
导读:德州仪器(英语:Texas Instruments,简称:TI),是美国德克萨斯州一家半导体跨国公司,以开发、制造、销售半导体和计算机技术闻名于世,主要从事创新型数字信号处理与模拟电路方面的研究、制造和销售。
简介
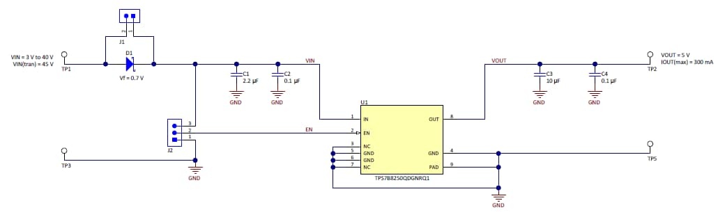
德州仪器 TPS7B8250EVM 300mA高压超低Iq LDO稳压器评估模块是一个用于评估TPS7B82-Q1 LDO稳压器性能的平台。TPS7B82-Q1设计用于40V VIN,输出电流为300mA (最大值) 。TPS7B8250EVM评估模块非常适合用于汽车应用的待机系统,轻负载下静态电流仅为2.7μA(典型值)。
![]()
特性
宽输入电压 (VIN) 范围:3V至40V,瞬间电压高达45V
最大输出电流:300mA
低静态电流
PCB布局

示意图

TI参考设计库

德州仪器不仅能设计和制造模拟技术、数字信号处理 (DSP) 和微控制器 (MCU) 半导体, 更是知名的模拟和数字嵌入式及应用处理半导体解决方案供应商。作为一家全球半导体公司,TI 在30多个国家通过设计、销售和制造领域的运营实现开拓创新。
标签: 德州仪器 电源管理IC开发工具
分享到:
郑重声明:本文版权归原作者所有,转载文章仅为传播更多信息之目的,如作者信息标记有误,请第一时间联系我们修改或删除,感谢您的关注!