Mikroe Mikroe-3400 LED驱动器产品介绍
发布时间:2023-09-12 13:34:00 阅读量:1024
简介
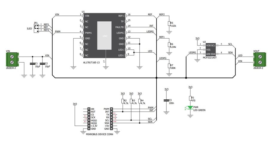
Mikroe Mikroe-3400 LED驱动器6 Click是一款高亮度LED/LED条形驱动器,用于智能连接照明(SCL)。此点击基于二极管股份有限公司AL1781单通道PWM可调光线性LED驱动器。LED驱动器6 click还包含Microchip MCP3221低功耗12位A/D转换器和I2C接口。该点击采用高频无电子闪烁技术,具有深度调光功能和自适应热管理方案,可降低功耗。LED驱动器6具有欠电压保护、输出处的开路或短路保护以及热保护功能。此点击用于驱动LED条和高功率LED。
![]()
特征
高亮度LED/LED条形驱动器
车载模块:
AL1781线性LED驱动器
MCP3221 12位A/D转换器
保护功能:
欠电压保护
输出处的开路或短路保护
热保护
MIKROE-3400概述

MIKROE-3400示意图

标签: 光电开发工具 Mikroe
分享到:
郑重声明:本文版权归原作者所有,转载文章仅为传播更多信息之目的,如作者信息标记有误,请第一时间联系我们修改或删除,感谢您的关注!