IXYS IX4351评估板产品介绍
发布时间:2023-09-20 10:06:00 阅读量:1154
简介
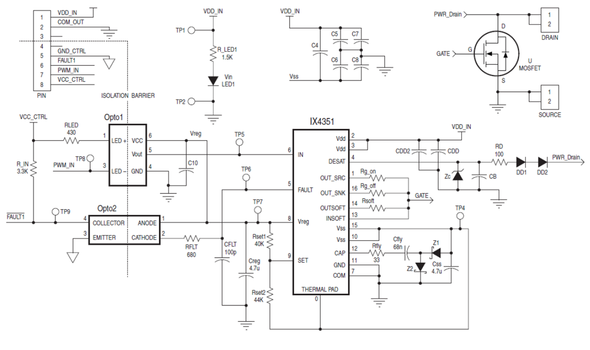
IXYS IX4351评估板包含演示大功率SiC MOSFET栅极驱动器和SiC MOSFET的特性所需的所有必要电路。IXYS IX4351评估板包括一个Littelfuse LSIC1MO120E0080 1200V SiC MOSFET,RDSON典型值为80m,ID为25A。该评估板还设有用于输入驱动和故障输出指示引脚的光隔离接口。
![]()
特性
栅极驱动器上9A拉电流和灌电流输出
输出能够开关25A
栅极驱动电源范围:13V至25V
3.3V/5V CMOS/TTL逻辑兼容性,实现与微控制器的无缝连接
独立欠压闭锁 (UVLO)
原理图

电路板连接

标签: 电源管理IC开发工具 IXYS
分享到:
郑重声明:本文版权归原作者所有,转载文章仅为传播更多信息之目的,如作者信息标记有误,请第一时间联系我们修改或删除,感谢您的关注!