Cree CGD15SG00D2栅极驱动器板产品介绍
发布时间:2023-09-25 09:43:00 阅读量:1203
简介
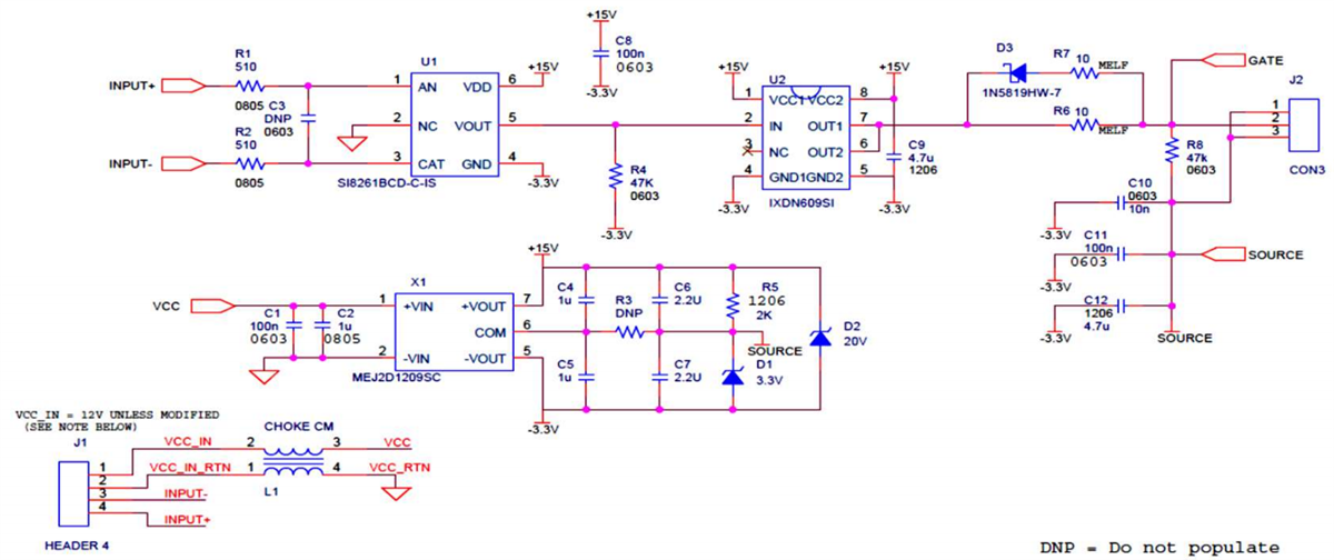
Wolfspeed/Cree CGD15SG00D2栅极驱动器板设计用于评估Cree第三代 (C3M™) 碳化硅MOSFET。CGD15SG00D2驱动器板具有爬电增强槽、2W隔离式电源、共模电感、5000VAC隔离等级光耦合器以及9mm爬电增强插槽。爬电增强槽位于PCB的逻辑侧和电源侧之间。CGD15SG00D2板提供开启和关闭信号,可通过单独的栅极开启和关闭电阻轻松实现优化。逻辑电源输入端的共模电感可提供增强的电磁干扰 (EMI) 抑制能力。
![]()
特性
支持第三代 (C3M) 碳化硅MOSFET
9mm爬电增强槽
爬电增强槽
5000VAC隔离等级的光耦合器
2W隔离式
共模电感器
栅极信号可以通过单独的栅极开通和关断电阻优化
CGD15SG00D2栅极驱动器板框图

CGD15SG00D2栅极驱动器板示意图

标签: Wolfspeed / Cree 电源管理IC开发工具
分享到:
郑重声明:本文版权归原作者所有,转载文章仅为传播更多信息之目的,如作者信息标记有误,请第一时间联系我们修改或删除,感谢您的关注!